End Fed Half Wave Antenna (Notes)
G0KYA
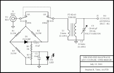
https://www.dropbox.com/s/k0alaz0n1rfpv7z/AA5TB%20-%20EFHW%20Coupler.pdf?dl=0
NO TUNE EFHW MATCHER FOR 20 AND 40 METERS
https://www.dropbox.com/s/k0alaz0n1rfpv7z/AA5TB%20-%20EFHW%20Coupler.pdf?dl=0



Post Comment